RS485接口电路
通用电路


上图是最基本的RS485电路,R/D为低电平时,发送禁止,接收有效,R/D为高电平时,则发送有效,接收截止。上拉电阻R1和下拉电阻R3,用于保证无连接的SP485R芯片处于空闲状态,提供网络失效保护,提高RS485节点与网络的可靠性,R1,R2,R3这三个电阻,需要根据实际应用改变大小,特别是使用120欧或更小的终端电阻时,R2就不需要了,此时R1,R3使用680欧电阻。正常情况下,一般R1=R3=4.7K,R2不要。
图中钳位于6.5V的管D1,D2,D3,都是为了保护RS485总线的,避免受外界干扰,也可以选择集成的总线保护原件。另外图中的L1,L2,C2,C3为可选安装原件,用于提高电路的EMI性能.
接口保护
串行数据接口在具体应用设计上,接口传输线通常暴露于户外,因此极易因为干扰、电压不稳、负载短路、安装接线错误、雷击等原因引入过电压、过电流等损坏接口电路。一旦过压引入,就会击穿损坏。在有强烈的浪涌能量出现时,甚至可以看到收发器爆裂,PCB焦糊的现象。
因此过流保护和防雷击保护成为各串接口设计必须要考虑的。通常如下参考图所示,使用自恢复保险丝和TVS管作为的过流保护和防雷击保护。
当有过电流或雷击事件发生时,产生的过电流、过电压由A/B线引入,经过自恢复保险丝,然后GDT作为初级共模防护,通常GDT可以承受10KA(8x20us)浪涌冲击。之后残压已经大大降低到1KV以下,然后TVS管作为二级保护进行共模/差模保护,到收发器的电压被钳制在12V以下,同时,通过A/B线上的上拉电压可以保证A/B线上的电压保持在高电平,而实现对收发器的过流和浪涌保护。
通常,对于4KV以下过电压,可以省去初级保护—–GDT(陶瓷气体放电管)。单用TVS就能实现浪涌保护的要求。当RS485总线安装错误或与电力线(例如220VAC)搭接短路时。A/B线上的自恢复保险丝可以提供短路保护。
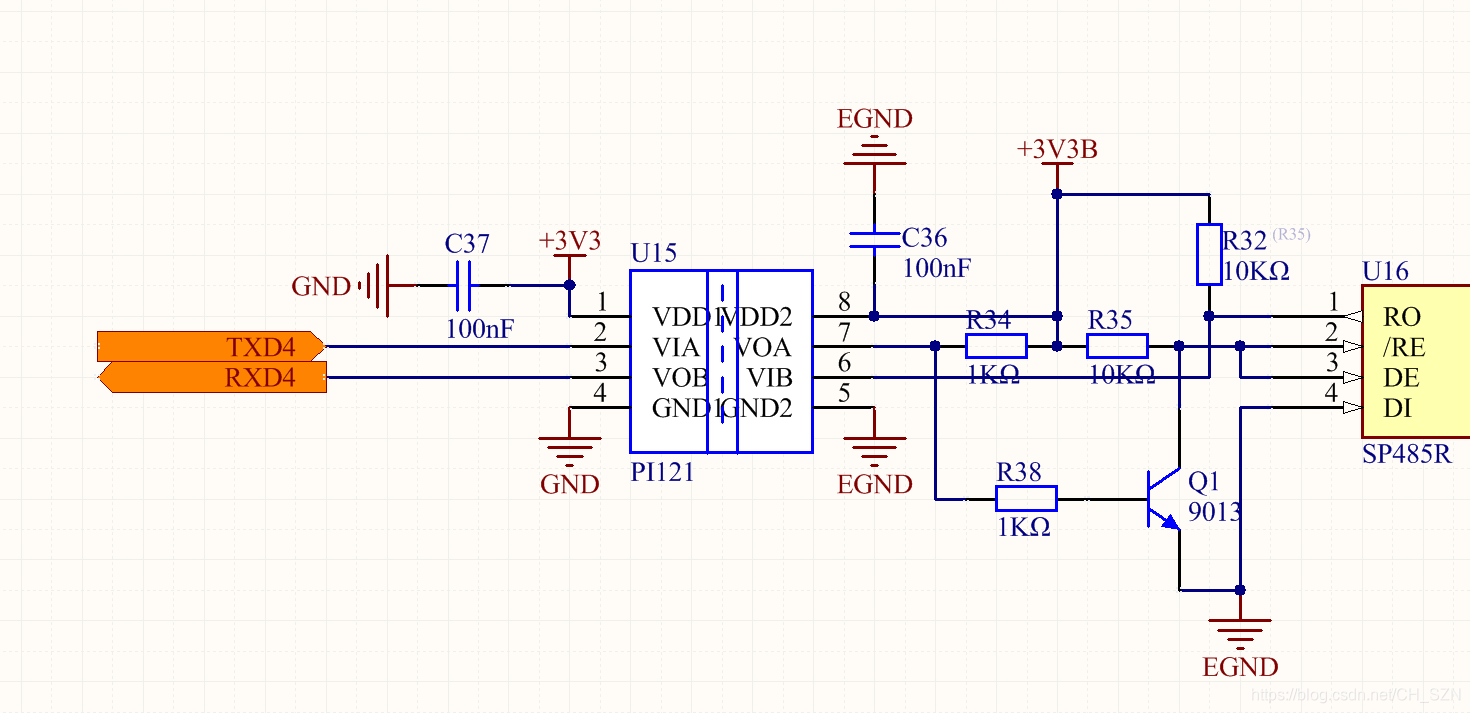
硬件实现自动切换收发

接收:
默认没有数据时,TX为高电平,三极管导通,RE为低电平使能,RO收数据有效,SP485为接收态。
发送:
发送数据1时,TX为高电平,三极管导通,DE为低电平,此时收发器处于接收状态,驱动器就变成了高阻态,也就是发送端与ANB断开了,此时ANB之间的电压就取决于AB的上下拉电阻了,A为高电平、B为低电平,也就成为了逻辑1。
发送数据0时,TX为低电平,三极管截止,DE为高电平,驱动器使能,此时正好DI是接地的,也就是低电平,驱动器也就会驱动输出B为1,A为0,也就是所谓的逻辑0。
(关键是要理解RE和DE的作用,尤其是DE为0时,驱动器与ANB之间就是高阻态,也就是断开状态,而且A/B都要有上下拉电阻,才有逻辑0-1之间的切换。此方法仅适用于“半双工”,所以在选择接口时根据情况配置避免出错,已测试波特率9600-115200,100W包数据收发无丢包情况)
